3. Orientações para apresentação de propostas
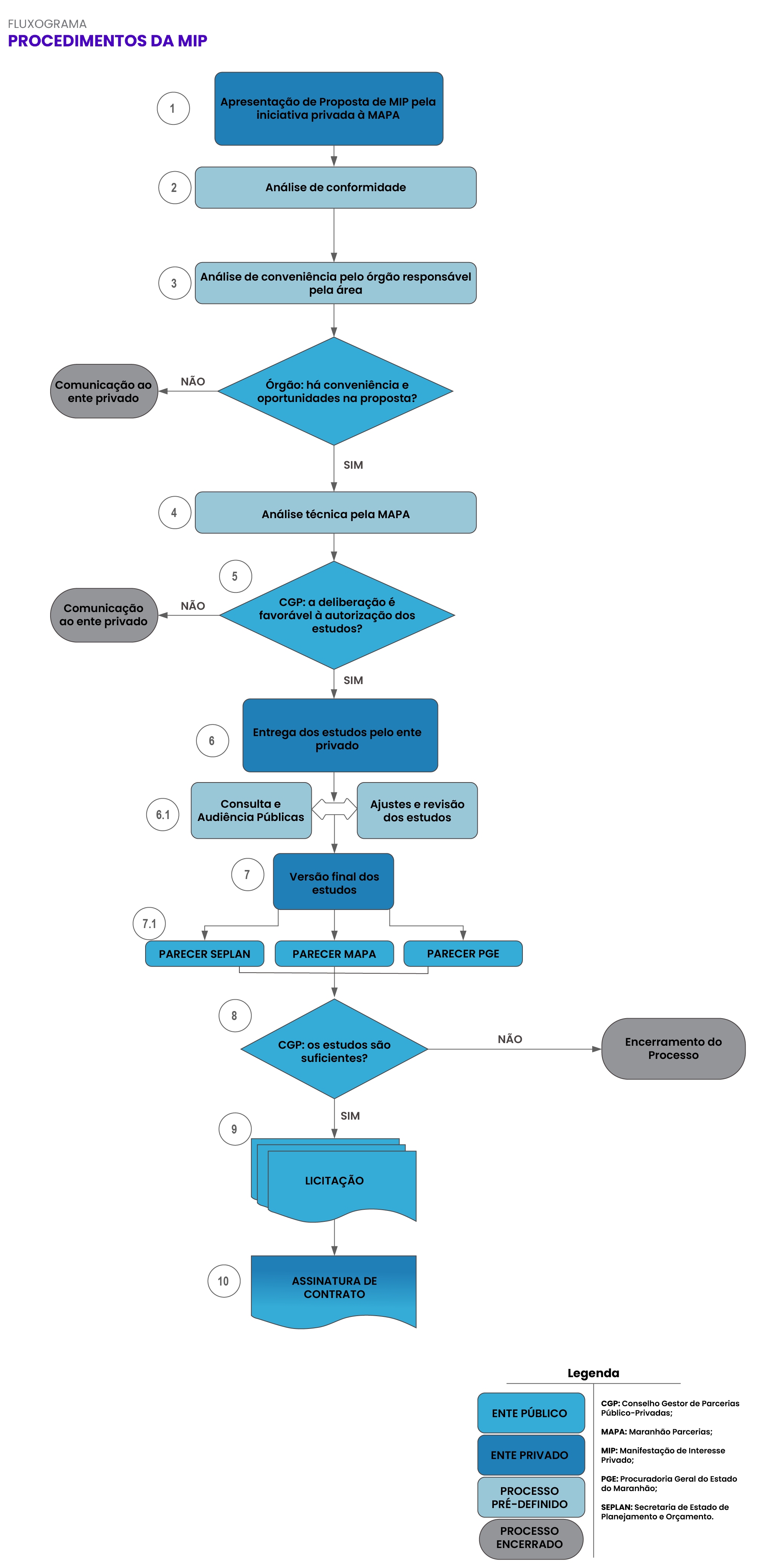
Para estabelecer parcerias que envolvam a construção de soluções de interesse público, a MAPA utiliza o mecanismo de Manifestação de Interesse Privado (MIP), através do qual agentes privados podem apresentar suas propostas, investigações, estudos de viabilidade e projetos para estruturação de empreendimentos que possam vir a ser objeto de parcerias lato sensu, oportunidades de negócios, concessão comum ou permissão de serviços públicos, Parcerias Público-Privadas, arrendamento de bens públicos ou concessão de direito real de uso.
Desta forma, disponibilizamos nosso Manual para esclarecer de que maneira pessoas físicas e jurídicas de direito privado podem propor de forma espontânea tais projetos. A MIP deve ser direcionada à MAPA, através de protocolo físico (via ofício, protocolado junto à sede, localizada Edifício Cesário, nº 29, Avenida Senador Vitorino Freire (Anel Viário) São Luís/MA), ou via eletrônica, para o endereço de e-mail gabinete@mapa.ma.gov.br.
Demonstração do fluxo

Manual de procedimentos para Manifestação de Interesse Privado (MIP)
